Месторасположение предохранителей в машине Лада Калина
Большинство цепей электрооборудования автомобиля ззщищено плавкими предохранителями, установленными в монтажном блоке (рис, 11.1). Монтажный бпок расположен в панели приборов с левой стороны внизу и закрыт крышкой, в которую встроен блок управления наружным освещением и освещением приборов. На обратную сторону крышки нанесены символы назначения реле, номера предохранителей и защищаемые ими цепи.
Таблица 11.1 Цепи, защищаемые плавкими предохранителями штыревого типа
| № предохранителя | Сила тока, А | Защищаемые цели |
| F1 | 10 | Блок управления иммобилизатором, выключатель аварийной сигнализации, комбинация приборов |
| F2 | 30 | Электростеклоподьемники |
| F3 | 10 | Выключатель аварийной сигнализации |
| F4 | 20 | Стеклоочиститель |
| F5 | 25 | Отопитель, блок управления электроусилителем |
| F6 | 20 | Звуковой сигнал |
| F7 | 10 | Комбинация приборов, освщение салона |
| F8 | 20 | Обогрев стекла двери задка |
| F9 | 5 | Габаритный огонь (правый борт) |
| F10 | 5 | Габаритный огонь (левый борт) |
| F11 | 7.5 | Блок управления иммобилизатором |
| F12 | 7.5 | Ближний свет (правый борт) |
| F13 | 7.5 | Ближний свет (левый борт) |
| F14 | 10 | Дальний свет (правый борт) |
| F15 | 10 | Дальний свет (левый борт) |
| F16 F17 | 10 | Противотуманные фары |
| F18 | 15 | Обогрев сидений |
| F19 | 10 | АБС |
| F20 | 15 | Прикуриватель |
| F21 | 10 | Блокировка заднего хода |
| F22 | 15 | Блок управления электростеклопакетом |
| F23 | — | Резерв |
| F24 | — | Тоже |
| F25 | — | — |
| F26 | — | — |
| F27 | — | — |
| F28 | — | — |
| F29 | — | — |
| F30 | — | — |
| F31 | 50 | Блок управления элктроусилителем |
| F32 | — | Тоже |
Назначение предохранителей на автомобиле Лада Калина (их номера указаны на крышке блока и на рис 11.1) приведено в табл. 11.1.
Установленные в блоке реле имеют следующее назначение; К1 — реле омывателя фар; К2 — реле включения цепи стеклоподъемников; КЗ — реле включения стартера; К4 — дополнительное реле (реле зажигания); К5 — реле включения указателей поворота и аварийной сигнализации; Кб — реле включения омывателя и очистителя ветрового стекла; К7 — реле включения дальнего света фар; К8 — реле включения звукового сигнала; К9 — реле включения передних противотуманных фар; К10 — реле включения обогрева заднего стекла; К11 — реле включения цепи обогрева передних сидений; К12 — резервное реле.
Примечание
На автомобиле Лада Калина может быть установлен монтажный блок фирмы DELPHI, отличающийся от описанного выше расположением резервных предохранителей А и пинцета для замены реле Б.
Замена дополнительных предохранителей и реле системы впрыска топлива
Вам потребуется отвертка с плоским лезвием. 1. Отсоедините провод от клеммы «минус» аккумуляторной батареи. 2. Снимите правую боковую облицовку тоннеля пола (см. «Снятие и установка облицовок тоннеля пола»). 3. Отверните гайку крепления кронштейна реле и снимите кронштейн в сборе с реле и предохранителем электровентилятора системы охлаждения двигателя. 4. Извлеките предохранитель электровентилятора из колодки и замените его новым. 5. Отверните гайку крепления реле включения электробензонасоса извлеките реле из колодки и замените его. 6. Остальные реле включения электродвигателя вентилятора и главное реле системы впрыска топлива заменяйте аналогично. 7. Извлеките пластмассовую крышку колодки диагностики и предохранителей системы впрыска топлива и выньте перегоревший предохранитель.
Лада Калина — блоки предохранителей и реле
Лада Калина (Lada Kalina) 1
го поколения выпускалась в 2004, 2005, 2006, 2007, 2008, 2009, 2010, 2011, 2012 и 2013 году под внутренне — заводскими номерами
ВАЗ-1117, ВАЗ-1118, ВАЗ-1119
с кузовами седан, хэтчбек, универсал. В данной статье мы покажем описание предохранителей и реле Лада Калина 1 го поколения со схемами блоков и фотографиями. Отметим предохранитель отвечающий за прикуриватель.
p, blockquote 1,0,0,0,0 –>
p, blockquote 2,0,0,0,0 –>
Исполнение блоков и назначение элементов в них может отличаться от представленного и зависит от года выпуска и уровня оснащения Вашей Лады Калины. Сверяйте описанием со своим, нанесённым на обратную сторону защитной крышки, либо иной технической документацией.


Почему не включается вентилятор охлаждения на Калине? Несколько причин на выбор
Искать ответа на вопрос, почему не включается вентилятор охлаждения на Калине, наверное, приходится многим владельцам данной модели. Если он перестает работать, выход один: остановиться и ждать, пока движок остынет. В противном случае – закипит, заклинит поршни – и здравствуй, капитальный ремонт.
В пределах города это еще не так серьезно: если торопишься, можешь оставить машину и добраться, куда нужно, на общественном транспорте с тем, чтобы разобраться с системой охлаждения позже. А вот между городами неработающий вентилятор – великая головная боль. Если не найти причину и не устранить ее, ехать 40 километров без буксира можно часов 8: проехал 2-3 км – стал и ждешь, пока остынет. Веселая выйдет поездочка! Особенно если за спиной уставшие дети, которые планировали быстренько доехать и начать отдыхать.
Почему не включается вентилятор охлаждения на Калине? Тому есть несколько причин. Какие-то можно устранить на месте, какие-то потребуют дополнительных запчастей. Но даже если вы не сможете запустить вентилятор сразу, вы хотя бы сможете оценить перспективы и начать махать тросом проезжающим на пару часов раньше, пока еще есть на что-то силы.
Отбрасываем самый мрачный вариант Прежде, чем проверять остальные составляющие системы охлаждения, нужно убедиться, что с вами не случилось самого плохого, и не сломался термостат. Надо сказать, в «Калине» это крайне ненадежный агрегат и почему-то выходит из строя часто и густо. Известны случаи, когда он переставал работать, даже если его меняли позавчера. Поэтому многие опытные владельцы данного авто, отправляясь в дальнюю поездку, берут с собой запасной. Так, на всякий случай!
Удостовериться, что термостат в норме (или нет), можно, потрогав нижний радиаторный патрубок. Если он остался холодным, значит, термостат уже неживой, и нужно доставать резервный или проситься на буксир. В отсутствии и попутчиков, и запасов ползти придется медленно и печально до ближайшего СТО.
Исключив из списка вероятностей термостат, проверяем электрическую схему. Для начала – предохранители (как их правильно проверить, читайте тут).
Первым идет тот, что отвечает непосредственно за электровентилятор. Он расположен на консоли сбоку, там, где находятся ноги переднего пассажира. Добраться до него несложно: откручивается саморез, фиксирующий крышку дефлекторами для обдувания теплым воздухом – и перед вами искомая запчасть.
Если этот предохранитель цел, придется лезть дальше, в дополнительный блок. Ключом-десяткой отворачивается болт крепления и вытаскивается весь узел. На этом этапе нужно проявлять терпение и аккуратность: извлечению знатно мешает целый пук идущих к блоку проводов. Выдернете какой-нибудь – застрянете на трассе надолго. А вот предохранитель в блоке искать недолго: он там один, именно тот, который нужен.
Если и эта деталь в норме, сразу же проверяем реле – они находятся в этом же блоке и передают напряжение на вентиляторный двигатель. Их там 2: расположенное над крепежной планкой с левого края отвечает за работу вентилятора на малых скоростях, крайнее справа включает его высокую скорость. В рабочем состоянии должны быть оба.
Если и здесь не найдены сбои, придется лезть под капот.
Чем порадует сам вентилятор? Проверять нужно и его, и температурный датчик.
Сначала займемся электровентилятором.
Как найти причину
Начните проверку с электродвигателя. Для этого отсоедините от него электрические провода, и подключите его напрямую к аккумулятору, соблюдая полярность. Если вентилятор не включился – проблема именно в нем. Если же он заработал, нужно искать другую причину.
Проверьте все контакты на разъемах, а после реле и предохранитель. Они расположены в дополнительном монтажном блоке, который находится справа от панели приборов возле нижнего воздуховода печки.
Предохранитель (50 А) можно проверить тестером, реле лучше взять заведомо рабочее, и установить его в соответствующее гнездо. Если проблема не решилась, идем дальше.
Проверяем датчик температуры. Для этого прогрейте двигатель до рабочей температуры, заглушите его и отключите датчик. Он расположен сверху на корпусе термостата. При отключенном датчике контроллер самостоятельно должен запустить вентилятор на постоянную работу.
Заведите двигатель и дождитесь, пока включится вентилятор. Если температура охлаждающей жидкости достигла критического показателя, а вентилятор не включился, нужно искать обрыв в электропроводке.
Нужно ли менять вентилятор
Если вы установили, что проблема в самом вентиляторе, вернее в его электродвигателе, можно попытаться его отремонтировать. Чаще всего он перестает работать из-за выхода из строя щеток, или же из-за проблем с подшипниками ротора. Реже приходит в негодность коллектор или возникает обрыв в обмотке.
В случае если вентилятор не подлежит ремонту, его нужно заменить.
Ни в коем случае не следует ездить на автомобиле с неработающим вентилятором. Перегрев двигателя неминуемо приведет к разрушению резиновых шлангов системы охлаждения, прокладок, а также грозит выходом из строя деталей поршневой группы.

Схема и расположение предохранителей Лада Калина ВАЗ-1117 ВАЗ-1118 и 1119
Чтобы убедиться в работоспособности двигателя, его клеммы напрямую кидаются на аккумуляторную батарею. Завелся – значит, с вентилятором все хорошо. Переходим к датчику. В зависимости, какой движок стоит на вашем железном коне, действия будут разными:
- При карбюраторе: снимаем штекерный разъем температурного датчика (расположен он, кстати, на правом радиаторном бачке) и замыкаем перемычкой его клеммы. Вентилятор закрутился – датчик рабочий, просто клеммы соскочили. Остался мертв – пора менять датчик;
- При инжекторе ищем датчик рядом с термостатом и скидываем с него разъем. Если вентилятор начал вертеться, значит, включился аварийный режим, а ваш датчик успел ранее перегореть.
Еще одной, уже последней, причиной, почему не включается вентилятор охлаждения на «Калине», является обрыв цепи. Ищем в бардачке схему системы и проверяем все обозначенные на ней контакты, раздумывая над действиями людей, усовершенствовавших на своей Калине систему охлаждения. Например, установкой нового термостата с 6 отверстиями (правда, придется полностью переделывать то, что поставили на заводе) или монтажом печного крана с еще одной помпой. Вложения и труд – зато после: нет риска застрять на трассе и искать причину всего вышеперечисленного.
Подведем итоги
Если в Лада Калина произошел отказ в работе вентилятора контура охлаждения, то такую неисправность можно устранить в самостоятельном режиме. Мы рассмотрели практически весь перечень причин, способных спровоцировать неисправность, а также привели алгоритм действий по замене узла. Применяйте наш материал в качестве инструкции к действию и склоняйтесь к периодическим осмотрам системы охлаждения, также вам может помочь схема включения. Это позволит минимизировать риск возникновения неприятных обстоятельств в дороге.

Где находится реле вентилятора на Калине?
По окончании проверки устанавливаем крышку на место.
Рекомендация
Иногда нить предохранителя остается целой, в то время как ее соединение внутри предохранителя нарушено. Визуально определить такую неисправность невозможно. В этом случае оценить состояние предохранителя можно при помощи омметра.
Перед заменой предохранителя необходимо определить и устранить причину перегорания предохранителя. Во избежание выхода из строя элементов системы управления двигателем нельзя устанавливать предохранители с увеличенным номиналом или самодельные.
Предохранители системы унравления двигателем
| Позиция на фото | Сила тока, А | Защищаемые цепи |
| Цепи главного реле (обмотка реле включения электровентилятора системы охлаждения, клапана продувки адсорбера, датчика расхода воздуха, датчика скорости, датчика концентрации кислорода, катушки зажигания) | ||
| Топливный насос | ||
| Электронный блок управления (цепи постоянного питания) |
Замена реле и дополнительного предохранителя
1. Подготавливаем автомобиль к выполнению работы и отсоединяем клемму проводов от отрицательного вывода аккумуляторной батареи.
2. Снимаем правую накладку консоли панели приборов.
3. Торцовым ключом отворачиваем гайку крепления блока реле.
4. Извлекаем блок реле из-под консоли панели приборов.
5. Отводим блок в сторону на длину жгута проводов.
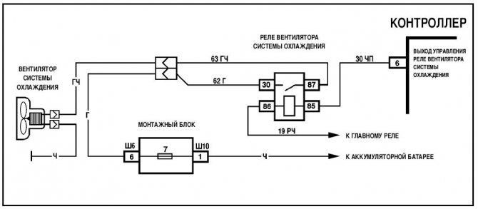
Блок реле системы управления двигателем и дополнительный предохранитель: 1 — реле включения топливного насоса; 2 — предохранитель электровентилятора системы охлаждения (50А); 3 — реле включения электровентилятора системы охлаждения (низкая скорость); 4 — главное реле; 5 — реле электровентилятора системы охлаждения (высокая скорость)
6. Извлекаем предохранитель электровентилятора системы охлаждения двигателя. Проверяем предохранитель и заменяем неисправный.
7. Аналогично заменяем реле системы управления двигателем.
8. Устанавливаем блок реле под центральную консоль и крепим ее гайкой.
9. Подключаем аккумуляторную батарею и убеждаемся в исправной работе системы управления двигателем.
10. По окончании проверки устанавливаем правую накладку консоли панели приборов.
Перед заменой предохранителя необходимо определить и устранить причину перегорания предохранителя.
А может быть это не реле вентилятора?
Для того, чтобы точно определить причину такой неисправности, необходимо в первую очередь проверить все контакты вентилятора на наличие окислов и следов ржавчины, также проводку на наличие обрывов и потёртостей.
The following two tabs change content below.
- Об эксперте:
Я просто болен автомобилями. Стараюсь подробно изучить каждый автомобиль, которым владел. Мне нравится ночная езда по улицам города. В своих автомобилях стараюсь осуществлять ремонт своими руками!
Реле и предохранитель вентилятора, где они?
Дополнительный блок предохранителей отмечен стрелочкой на фото
Если эти манипуляции не принесли никакого успеха, то необходимо смотреть предохранитель и реле, отвечающие за работу вентилятора охлаждения.
- Найти их не трудно, достаточно лишь открутить один болт, расположенный сбоку центральной консоли у левой ноги переднего пассажира.
- Когда декоративная накладка демонтирована, нам понадобится ключ на «10», чтобы убрать блок предохранителей с места фиксации и вывести его наружу.
- Эти работы могут вызвать некое неудобство, потому как к блоку реле подходят толстые жгуты проводов.
- Таким образом он выглядит после снятия, теперь только останется проверить их на работоспособность и установить все на место в обратном порядке.
Когда они демонтированы со своего места, можно с лёгкостью проводить с ними работы.
Обозначения:
- Реле включения вентилятора охлаждения на низкой скорости.
- Главное реле.
- Реле включения вентилятора охлаждения на высокой скорости.
- Предохранитель на 50 Ампер.
- Реле включения насоса (топливного).
Причины отказа вентилятора
Здесь укажем наиболее вероятные места в контуре охлаждения, к которым следует пристально присмотреться, если не включается вентилятор охлаждения.
- Термостат. При выходе из строя указанного изделия вентилятор также начинает напоминать о себе сбоями и некорректным включением. Для диагностирования термостата потребуется на разогретом моторе прикоснуться к отводящему патрубку (расположен внизу) радиатора LADA Kalina. Если этот шланг прогрет, то узел в норме, когда холодный – констатируем неисправность термостата. Поскольку деталь способна весьма часто «радовать» своей поломкой, рекомендуется возить с собой запасное изделие. Замена не является сложной операцией. Для ее выполнения потребуется предварительно слить жидкость из контура.
- Предохранитель и реле включения. Эти элементы электрической цепи также способны на частый выход из строя. Пользуясь схемой расположения плавких вставок, отыскиваем потребный предохранитель в монтажном блоке, извлекаем его и проверяем на предмет перегорания рабочего «волоска». Блок с этими элементами располагается внутри салона под приборной панелью. Для защиты цепи вентилятора применяется вставка с максимумом силы тока, равным 50 А. Номер предохранителя – «3».
Реле, отвечающее за работу рассматриваемого узла, значится под номером «1».
- Дополнительный модуль управления функционалом вентилятора. Для его извлечения потребуется демонтировать воздуховод подачи теплой воздушной струи и с привлечением ключа на «10» вывинтить крепеж. Достав блок, обнаруживаем пару реле включения, отвечающих за «команду» на включение и максимальные обороты. Оба элемента подлежать диагностированию с помощью тестера.
- Переходим к электрической коммутации вентилятора. Тем же прибором выполняем проверку проводных магистралей узла. Если обнаруживаем обрыв, то провод заменяем новым с аналогичным сечением.
- Обмотка вентилятора. Здесь владельца Лада Калина постигает уныние, поскольку при такой неисправности весьма вероятен вариант замены, что не дешево.
- Датчик включения устройства. Если он неисправен, то вентилятор не активируется, тем самым вызывая риск перегрева силовой установки.
Замена вентилятора охлаждения Лада Калина
Для замены охлаждающего вентилятора нет необходимости ехать в мастерскую. Сделать это можно без особого труда и самостоятельно.
Необходимые инструменты:
- Головка с храповым механизмом или гаечный ключ на 10 мм;
- накидный ключ или рожковый ключ на 8;
- Крестовая отвертка;
- плоскогубцы.
Порядок работ
- Припаркуйте автомобиль на ровной поверхности.
- Поднимите капот двигателя, отсоедините провод массы от аккумуляторной батареи.
- Используйте гаечный ключ на 10 мм, чтобы вывернуть два винта, которыми крепится воздушный фильтр.
- Отсоедините разъем датчика массового расхода воздуха, нажав на фиксатор.
- Отсоедините разъем продувочного клапана от корпуса воздушного фильтра.
- С помощью отвертки ослабьте винт зажима канала и снимите втулку.
- Выкрутите 4 самореза крепления крышки воздухоочистителя.
- Снимите крышку и выньте фильтрующий элемент.
- Отвинтите гайку крепления воздухозаборника ключом на 8 мм и снимите ее.
- Используя гаечный ключ на 10 мм, снимите две гайки, крепящие крышку вентилятора с правой стороны автомобиля, затем с помощью гаечного ключа на 8 мм открутите две гайки с левой стороны.
- Отсоедините разъем питания вентилятора.
- Осторожно снимите вентилятор с корпусом, чтобы не повредить ребра радиатора.
- Гаечным ключом на 10 мм открутите 3 винта крепления двигателя и снимите его с корпуса.
- Установите на место новый электродвигатель с ротором.
- Прикрутите корпус с вентилятором к радиатору.
- Подключите его разъем.
- Остальные монтажные работы производите в обратном порядке.
Как заменить вентилятор в Калине?
Процесс замены, если не включается вентилятор охлаждения, является достаточно хлопотным делом, на что оказывает влияние стесненность свободного пространства для совершения манипуляций. Итак, приступаем.
- 1. Здесь необходимо избежать потребности в снятии радиатора, что предполагает слив жидкости и затрачивает больше времени.
- 2. Демонтируем корпус фильтрующего элемента системы впуска воздуха.
- 3. Снимаем переднюю решетку.
- 4. Откручиваем крепеж обоих головных светотехнических устройств.
- 5. Применяем головку на «10», посредством которой осуществляем откручивание крепежа верхней фронтальной панели.
- 6. Теперь потребуется отключить разъемы, которые служат для коммутации электрического модуля вентилятора с бортовой сетью. Провода отводим в сторону для исключения помех.
- 7. Рамка вентилятора закреплена посредством 4-х болтов, которые необходимо открутить.
- 8. Извлечение вентилятора совершаем с особой аккуратностью, дабы не повредить расположенные рядом компоненты подкапотной зоны.
Установка устройства предполагает совершение манипуляций по обратному алгоритму.
Предохранители топливного насоса и вентилятора охлаждения двигателя Lada Kalina (ВИДЕО)

Без поддержания нормального температурного режима невозможно представить работу двигателя внутреннего сгорания, потому автопроизводители уделяют СОД особое внимание. В автомобиле Лада Калина используется жидкостное охлаждение. Оно сложнее, чем воздушное и состоит из большего количества элементов. Один них – вентилятор системы охлаждения. Если он не будет работать или будет работать некорректно, эффективно охлаждать двигатель не получится.
leon1193 › Блог › Расшифровка блока предохранителей ВАЗ 2109-2114
Расшифровка блока предохранителей ВАЗ 2109 F9 (7,5 А) Правая противотуманная фара и контрольная лампа включения противотуманных фар F8 (7,5 А ) Предохранитель левой противотуманной фары F1 (10 А) Электродвигатели фароочистителей (в момент включения), реле включения фароочистителей (контакты) и клапан включения омывателя фар F7 (30 А) Электродвигатели фароочистителей (в режиме работы). Реле включения фароочистителей (обмотка). Электродвигатель вентилятора отопителя, насоса омывателей, очистителя заднего стекла. Реле времени омывателя заднего стекла. Клапан включения омывателя заднего стекла. Реле электровентилятора охлаждения радиатора (обмотка) и включения обогрева заднего стекла. Контрольная лампа включения обогрева заднего стекла и освещения вещевого ящика F16 (15 А) Указатели поворота, реле-прерыватель указателей поворота и аварийной сигнализации (в режиме указания поворота). Контрольная лампа включения указателя поворота. Задние фонари (лампы света дальнего хода). Электродвигатель и реле стеклоочистителя ветрового стекла. Обмотка возбуждения генератора (при пуске двигателя) и контрольная лампа уровня тормозной жидкости F16 (15 А) Предохранитель ВАЗ 2109 контрольных ламп: аварийного давления масла, прикрытия воздушной заслонки карбюратора, включения ручного тормоза. Табло “STOP”. Указатели температуры охлаждающей жидкости и уровня топлива. Контрольная лампа резервного остатка топлива. Вольтметр. Контрольная лампа “CHECK ENGINE”. Табло “TEST”. Контрольные лампы бортовой системы контроля, непристегнутых ремней безопасности и незакрытых дверей. Цепь питания инерционного выключателя блокировки дверей F3 (10 А) Задние фонари (лампы сигнала торможения). Освещение салона F6 (30 А) Электродвигатель стеклоподъёмников, реле включения электростеклоподъёмников F10 (7,5 А) Фонари освещения номерного знака. Подкапотная лампа. Лампы освещения приборов. Контрольная лампа включения габаритного света. Табло подсветки рычагов отопителя. Лампа освещения прикуривателя Левая фара (габаритный свет). Левый задний фонарь — габаритный свет F5 (20 А) Электродвигатель вентилятора охлаждения радиатора и реле его включения (контакты). Звуковой сигнал и реле его включения F11 (7,5 А) Правая фара (габаритный свет). Правый задний фонарь (габаритный свет) F2 (10 А) Указатели поворота, реле-прерыватель указателей поворота и аварийной сигнализации (в режиме аварийной сигнализации). Контрольная лампа включения аварийной сигнализации F4 (20 А) Нагревательный элемент обогрева заднего стекла. Реле включения обогрева заднего стекла (контакты). Патрон подключения переносной лампы. Прикуриватель F15 (7,5 А) Правая фара (дальний свет) F14 (7,5 А) Левая фара (дальний свет). Контрольная лампа включения дальнего света фар F13 (7,5 А) Левая фара (ближний свет) F12 (7,5 А) Правая фара (ближний свет) 1 (8 А) Резервный предохранитель в блоке ВАЗ 2109 2 (8 А) Резервный 3 (8 А) Электродвигатели фароочистителей в момент включения). Реле включения фароочистителей (контакты). Клапан включения омывателя фар 4 (16 А) Электродвигатели фароочистителей (в режиме работы). Реле включения фароочистителей (обмотка). Электродвигатель вентилятора отопителя. Электродвигатели насоса омывателя и очистителя заднего стекла. Реле времени омывателя заднего стекла. Клапан включения омывателя ветрового и заднего стекол. Реле электровентилятора охлаждения радиатора (обмотка) и включения обогрева заднего стекла. Контрольная лампа включения обогрева заднего стекла и освещения вещевого ящика 5 (8 А) Указатели поворота, реле-прерыватель указателей поворота и аварийной сигнализации (в режиме указания поворота). Контрольная лампа включения указателя поворота. Задние фонари (лампы света дальнего хода). Электродвигатель и реле стеклоочистителя ветрового стекла. Обмотка возбуждения генератора (при пуске двигателя). Контрольная лампа уровня тормозной жидкости. Контрольная лампа аварийного давления масла. Контрольная лампа прикрытия воздушной заслонки карбюратора. Контрольная лампа включения ручного тормоза. Табло “STOP”. Указатель температуры охлаждающей жидкости. Указатель уровня топлива. Контрольная лампа резервного остатка топлива. Вольтметр 6 (8 А) Предохранитель задних фонарей (лампы сигнала торможения) в блоке 2109. Освещение салона 7 (8 А) Фонари освещения номерного знака. Подкапотная лампа. Лампы освещения приборов. Контрольная лампа наружного освещения. Табло подсветки рычагов отопителя. Лампа освещения прикуривателя 8 (16 А) Электродвигатель вентилятора охлаждения радиатора и реле его включения (контакты). Звуковой сигнал и реле его включения 9 (8 А) Левая фара (габаритный свет). Левый задний фонарь (габаритный свет) 10 (8 А) Правая фара (габаритный свет). Правый задний фонарь (габаритный свет) 11 (8 А) Указатели поворота, реле-прерыватель аварийной сигнализации (в режиме аварийной сигнализации). Контрольная лампа включения аварийной сигнализации 12 (16 А) Нагревательный элемент обогрева заднего стекла. Реле включения обогрева заднего стекла (контакты). Патрон подключения переносной лампы. Прикуриватель 13 (8 А) Правая фара (дальний свет) 14 (8 А) Левая фара (дальний свет). Контрольная лампа включения дальнего света фар 15 (8 А) Левая фара (ближний свет) 16 (8 А) Правая фара (ближний свет)
Диагностический Блок ВАЗ-2107-20
Нравится 42 Подписаться
Комментарии 6
Участвовать в обсуждениях могут только зарегистрированные пользователи.
А что за преды и реле стоят рядом с мозгами? За щитком у левой ноги переднего пассажира?
Предохранитель главного реле, предохранитель реле вентилятора, предохранитель реле бензонасоса
есть пред. который отвечает за задний ход?
нет, если не горит то это скорее всего датчик
датчик прозванивали, говорят рабочий провода замыкали загорались лампочк
Полная версия сайта
Перечень контактных реле
Если открыть главный блок предохранителей Калины 2, мы увидим набор корпусов электрических реле. Других блоков, содержащих реле, в автомобиле нет. Перечислим элементы, применяемые в комплектации «Люкс» (21927/21947):
- К1: реле вентиляторов радиатора;
- К2: реле, включающее блокираторы дверей;
- К3: добавочное реле стартёра;
- К4: дополнительное реле (коммутирует ток 50А);
- К6: реле стеклоочистителей;
- К7: реле, включающее дальний свет;
- К8: реле сигнала;
- К9: реле, включающее ближний свет;
- К10: реле обогревателя заднего стекла;
- К11: основное реле зажигания;
- К12: реле, включающее топливный насос;
- К13: дополнительное реле;
- К14: реле вентиляторов радиатора 3;
- К15: реле обогревателя лобового стекла 1;
- К16: реле обогревателя лобового стекла 2;
- К17: реле, включающее компрессор кондиционера.
Щипцы, которые Вы найдёте в блоке предохранителей Калины 2, будут двух видов. «Большие» предназначены для демонтажа реле К1-К6, а также К13-К17.
Можно сравнить схемы расположения элементов в «Люксе» и в «Норме/Стандарте»:
Рассмотрим данные, актуальные для комплектаций «Норма/Стандарт»:
- K1-К12: указано выше;
- К13: реле вентиляторов радиатора 3;
- К14: реле обогревателя лобового стекла 1;
- К15: реле обогревателя лобового стекла 2;
- К16: реле компрессора кондиционера.
Принцип работа, конструкция и характеристики предохранителей
Защитное устройство подобного типа состоит из корпуса, который обычно выполняется из высокопрочной керамики или специального стекла и плавкой вставки из токопроводящего металла или сплава.
Корпус выполняет несколько функций:
- в него встраивается особым образом плавкая вставка таким образом, чтобы при превышении номинального тока вставки она оплавлялась или разрывалась;
- рабочая нить вставлена в камеру для гашения электрической дуги, возникающей при разрыве цепи, эта камера оборудована в корпусе;
- на корпусе, в тех местах и в том виде, как это предусмотрено вариантом исполнения предохранителя, имеются рабочие контакты, через которые он должен подсоединяться в общую сеть.
На корпусе наносится информация о характеристиках данного защитного устройства. Это номинальный ток плавкой вставки и номинальный ток корпуса предохранителя при котором он разрушается.
По рабочим характеристикам эти защитные элементы подразделяются на:
- быстродействующие;
- низковольтные;
- рассчитанные на средние напряжения;
- изготовленные для высоких напряжений.
В автомобильных сетях применяют первые две разновидности.
Определяющим моментом показывающим предназначение конкретного защитного устройства с плавкой вставкой является ее токовая характеристика. Именно она говорит о том, в каком диапазоне этот элемент готов работать.
- Для защиты электродвигателей ставят такие предохранители, вставки которых выдерживают номинальный ток и его превышение достаточно длительное время необходимое для запуска основного механизма и выхода его в рабочий диапазон. Как правило, такие ЗУ(защитные устройства) маркируются — g – как устройства готовые к защите как от перегрузки, так и от короткого замыкания.
- Имеются защитные устройства, которые эффективно срабатывают при коротких замыканиях и защищают все оборудование от токов очень высокого напряжения. Такие ЗУ маркируются — a — для защиты только от КЗ.
Плавкие предохранители для автомобилей имеют несколько вариантов исполнения:
- слаботочные вставки, в сетях до 20 А, изготовлены из стекла с тонкой проволочной вставкой, бывают керамические корпуса, концы сделаны из металла;
- вилочные вставки, наиболее часто используются в транспортных средствах, они бывают миниатюрными и обычными.
Согласно ГОСТ принята система окраски плавких ЗУ в зависимости от номинального тока вставки. 2 А — серый, 4 А — розовый, 5 А — оранжево-желтый, 7,5 А — коричневый, 10 А — красный, 15 А — голубой, 20 А — желтый, 25 А — белый, 30 А — зеленый.
Типы предохранителей
Предохранители классифицируются на цилиндрические и ножевые. Первые использовались в эксплуатации российских автомобилей старого образца. Элементы ножевого типа считаются более безопасными, удобными и применяются во всех автомобилях “Лада Калина”.
Также предохранители различаются по значению номинального тока, указанному на корпусе, и размеру. Кроме того, каждому значению максимально допустимого тока соответствует свой цвет, что тоже позволяет различить предохранители без особого труда.
ВАЗ 2114 блок предохранителей
На автомобилях серии Самара 2, к которым относится ВАЗ 2114, имеется монтажный блок, который установлен в моторном отсеке под ветровым стеклом с левого борта.
Расположение блока предохранителей на ВАЗ 2114
В нем размещаются различные реле и предохранители. Из-за этого его часто называют блоком предохранителей. Крышка монтажного блока крепится фиксаторами сделанными из пластмассы, они достаточно легко отщелкиваются и она снимается. На внутренней ее стороне изображена схема предохранителей ВАЗ 2114. Там указана номинальная сила тока, которая разрешена в цепи для каждого защитного устройства.
Нельзя устанавливать ЗУ с силой тока, превышающей номинальные значения, указанные в схеме. В этом случае возможна поломка электроустройства находящегося в цепи.
На инжекторных машинах реле и ЗУ расположены следующим образом.
Блок предохранителей ВАЗ 2114
В правом верхнем углу виден небольшой желтый пинцет, он специально прикреплен там для замены ЗУ.
Всего в этом блоке располагается 17 действующих ЗУ с F1 по F16 и 4 резервных — F17, F18, F19 и F20.
Кроме того в машине имеется еще один блок, где находятся предохранители, он размещен в салоне автомобиля под бардачком и открытой полкой.
В салоне установлены:
- ЗУ на топливный насос, с номинальным током вставки 15 А;
- защита (7,5 А) на реле вентилятора, датчик скорости, датчик кислорода, ДМРВ;
- предохранитель с током 7,5 А для защиты ЭБУ и блока зажигания.
Предохранители под правым экраном консоли ВАЗ 2114
Для того чтобы грамотно эксплуатировать электрооборудование автомобиля, оперативно реагировать на возникающие неисправности или отказы, надо хорошо разбираться в какие цепи включено то или иное защитное устройство.
Где находятся предохранители на “Калине” и зачем они нужны
Каждый автомобиль снабжен блоком предохранителей. “Калина” первого поколения имеет в своей комплектации 3 таких устройства: монтажное, управляющее и дополнительное. Модель второго поколения, или как ее еще называют “Калина 2”, снабжена 2 блоками.
Данные элементы необходимы не только для защиты всей электроники автомобиля от сгорания, но препятствуют возникновению пожара, т.к. в случае короткого замыкания всю нагрузку они берут на себя. При этом сам предохранитель выходит из строя, тем самым останавливая подачу тока на электроприбор.
Назначение предохранителей
Какие стоят на ВАЗ 2114 предохранители? Электрическая схема этого автомобиля составлена таким образом, что перед всеми основными электроагрегатами стоят ЗУ, расположенные в блоке предохранителей.
Схема предохранителей ВАЗ 2114
Схема соединений этих защитных устройств изображена на рисунке.
- F1 — номинальный ток вставки 10 А — защищает лампочки противотуманок, расположенных сзади.
- F2 — с током 10 А — это лампочки поворота левой и правой стороны, лампочка аварийного оповещения, реле-прерыватель лампочек поворота и «аварийки».
- F3 — с током 7,5 А — защита лампочек света в салоне и багажнике, цепи маршрутного компьютера, подсветки зажигания и лампочек торможения, сигнальной лампочки «Check engine».
- F4 — с током 20 А — предохраняет переключатели находящиеся в цепи подогрева остекления двери багажника и элементы подогрева этого стекла, контакты «переноски».
- F5 — с током 20 А — защищает цепи гудка-сигнала и его переключатель, а также электрический движок вентилятора охлаждающей системы.
- F6 — с током 30 А — это цепь электростеклоподъемников и их переключатели с контактами.
- F7 — с током 30 А — защитное устройство трех электроагрегатов — отопителя, омывателя лобового стекла и очистителя фар. Кроме того, здесь же прикуриватель, освещение «бардачка» и обмотка переключателя обогрева остекления двери багажника.
- F8 — с током 7,5 А — это защита лампочки правой противотумки, расположенной впереди.
- F9 — с током 7,5 А — это защита лампочки левой противотуманки расположенной впереди.
- F10 — с током 7,5 А — защищает лампочки габаритов с левой стороны, госномера, подкапотного света, подсветки приборной доски и выключателей с рычагами отопления, а также сигнальной лампочки габаритов.
- F11 — с током 7,5 А — предохраняет лампочки габаритов правой стороны.
- F12 — с током 7,5 А — защитное устройство правой лампочки фары ближнего света.
- F13 — с током 7,5 А — защитное устройство левой лампочки фары ближнего света.
- F14 — с током 7,5 А — защищает левую фару дальнего света и сигнальную синюю лампочку включения дальнего света.
- F15 — с током 7,5 А — защищает правую фару дальнего света.
- F16 — с током 15 А — предохраняет лампочки и переключатель-прерыватель поворотов и «аварийки», белую лампочку заднего хода, питание блока приборов, маршрутного компьютера, обмотку генератора (при запуске), лампочки сигнализирующие малое давление масла, тормозной жидкости и стояночного тормоза, разряд аккумуляторной батареи.
Плавкие предохранители, перечень и описание
Электрическая схема автомобиля «Калина-2» в сумме может содержать до 38-ми плавких предохранителей. Блок, установленный под капотом, содержит 6 предохранителей, рассчитанных на значительную силу тока. Мы, в свою очередь, рассмотрим схему основного блока:
Все плавкие предохранители в электрической схеме Калины-2
- F1, 15А: зажигание, форсунки, питание ЭБУ и реле вентиляторов радиатора;
- F2, 25А: питание блока ЦБКЭ и модуля передней левой двери;
- F3, 15А: электропривод АКП, также питание ЭБУ АКП;
- F4, 15А: питание узла подушек безопасности;
- F5, 7,5А: датчик скорости, датчик педали тормоза, питание приборной панели и контроллеров ЭУР, ЭСУД, питание селектора АКПП, напряжение на обмотках разгрузочного реле и реле обогревателей стёкол и сидений, питание блока кузовной электроники, переключатель омывателя;
- F6, 7,5А: питание электроники АКП и реле ламп заднего хода;
- F7, 7,5А: напряжение на клапане продувки адсорбера, на датчике фаз, ДМРВ, ДК;
- F8, 25А: цепь обогревателя заднего стекла и обогревателя зеркал;
- F9, 5А: все «габариты» справа;
- F10, 5А: все «габариты» слева, лампы подсветки номерного знака, клавиши;
- F11, 5А: задние «противотуманки»;
- F12, 10А: лампа ближнего света, электрокорректор правой фары;
- F13, 10А: лампа ближнего света, электрокорректор левой фары;
- F14, 10А: лампа дальнего света справа;
- F15, 10А: лампа дальнего света слева;
- F16, 10А: «противотуманка» справа;
- F17, 10А: «противотуманка» слева;
- F18, 20А: цепь обогревателя сидений и цепь прикуривателя;
- F19, 7,5А: питание контроллера ABS;
- F20, 15А: сигнал;
- F21, 10А: двигатель топливного насоса;
- F22, 15А: омыватели лобового и заднего стекла, дворник задний;
- F23, 5А: питание диагностического разъема, а также приборной панели;
- F24, 7,5А: цепь муфты мотора-компрессора кондиционера, питание контроллера кондиционера;
- F25, 7,5А: напряжение на датчике педали тормоза;
- F26, 7,5А: приводы клапанов ABS;
- F31, 30А: кратковременное включение дальнего света, питание ЦБКЭ, мотор-редуктор передних дворников;
- F32, 30А: цепь вентилятора отопителя, питание контроллера кондиционера.
Элементы F27-F30 являются резервными. Не нужно искать отдельный предохранитель, отвечающий за питание магнитолы – его нет. Поэтому, можете сразу устанавливать новую магнитолу, не открывая крышку основного блока.
Блок сильноточных предохранителей находится под капотом рядом с АКБ. Его элементы:
- FF1, 40A (30А): цепь обогревателя лобового стекла;
- FF2, 60A: линия генератор-АКБ;
- FF3, 60A: линия генератор-АКБ;
- FF4, 40A: вентиляторы радиатора;
- FF5, 50A: питание узла ЭУР;
- FF6, 40A: питание возвратного насоса ABS.
Выполняя замену предохранителя, нужно помнить следующее. Нельзя использовать больший номинал, чем было предусмотрено. Иначе, не исключается риск возникновения пожара.
Модернизация СОД Калины
Главная проблема системы охлаждения Калины заключается в образовании воздушных пробок. На сегодня есть ряд эффективных способов для устранения этого дефекта. Причина кроется в особенностях конструкции СОД. Работа системы охлаждения основана на взаимосвязанном функционировании множества деталей. От того, какую температуру имеет циркулирующий по системе антифриз, зависит задействование большого и малого контуров. От этого зависит нормальная работа всей силовой установки.
Доработать систему охлаждения можно самостоятельно или в сервисе. Профессионалы редко занимаются всяческими доработками, рекомендуя заменить или ремонтировать тот или иной узел. Такой способ может оказаться дороже, но не всегда эффективнее.
Классические способы доработки
Для того чтобы решить проблему с образованием воздушных пробок, нужно снять крышку расширительного бачка и запустить двигатель. Затем дождаться поднятия температуры охлаждающей жидкости до критической красной зоны, пока в работу не вступит принудительное охлаждение вентилятором. После этого нужно нажать на педаль газа несколько раз и заглушить мотор.
Если способ оказался неэффективным, есть другой метод. Для этого нужно демонтировать защиту двигателя, ослабить хомут и снять одну из трубок штуцера подогрева дроссельного узла. Затем открутить крышку расширительного бачка и, приложив ветошь, начать дуть в него до тех пор, пока со снятого патрубка не начнет литься антифриз. Для того чтобы доработать стандартную систему охлаждения, многие автовладельцы устанавливают более эффективный термостат на 6 отверстий, ставят фильтр охлаждающей жидкости и другой краник отопителя.
Для повышения эффективности циркуляции зачастую устанавливается дополнительная помпа.
Другие варианты модернизации
Если автомобиль оборудован электронной педалью газа, шланг, который ранее шёл на подогрев дроссельного узла, теперь закольцован с системой охлаждения. Чтобы не допустить образования воздушных пробок, используется дополнительный патрубок с меньшим диаметром, который устанавливается вместо вышеуказанного шланга. Шланг для воздуховода ставится возле термостата, для этого используется тройник, вмонтированный в патрубок, подходящий к радиатору. Второй конец патрубка соединяется с пароотводящим шлангом возле расширительного бачка (понадобится ещё один тройник).
Доработка обеспечивает стабильную рабочую температуру в 90 градусов в условиях городского цикла, а печка начинает прогреваться при 50 градусах.

Следующий способ доработки заключается в оснащении пароотвода специальным гидравлическим забором. Чтобы это сделать, в пароотводящий шланг монтируется трубка от капельницы, которая погружается в антифриз на дно расширительного бачка. По мере охлаждения антифриз затягивается в патрубок отвода, что обеспечивает предотвращение завоздушивания системы охлаждения. При желании можно совместить оба способа.
А если полностью отказался работать вентилятор?
Для определения причины такой неисправности, сначала необходимо проверить состояние предохранителя, стоящего в электрической цепи. Его можно найти на боковой консоли, около пассажирского кресла. Он спрятан под крышкой дефлекторов. Открутив саморез, крышка легко снимется, и предохранитель будет доступен для изучения.
Чтобы извлечь весь предохранительный блок и подключенные реле, необходимо освободить крепление. Без гаечных ключей здесь не обойтись. Снимать блок нужно аккуратно без спешки, так как можно повредить провода, которые к нему подключены. Только единственный предохранитель блока отвечает за работу вентилятора.
При целостности предохранителя необходимо проверить работу реле, которое питает электродвигатель вентилятора. Таких реле установлено два. Левое включает низкую скорость вентилятора. А расположенное справа отвечает за высокую скорость его работы.
Другой неисправностью, которая относится к реле вентилятора охлаждения, является непрерывность работы вентилятора охлаждения, когда зажигание выключено. Это может привести к разряду аккумуляторной батареи. «Калина» потом просто не заведется. Основной причиной является залипание контактов. На блок попадает антифриз, протекающий из радиатора, установленного над печкой.
Когда реле и предохранители работают исправно, необходимо проверить работу датчика температуры. Именно он приказывает вентилятору начать работать. Этот датчик располагается с правой стороны бачка радиатора.
Чтобы проверить его работоспособность, нужно удалить штекерный разъем, взять перемычку, с ее помощью замкнуть между собой клеммы разъема. Включение вентилятора говорит о том, что датчик находится в исправном состоянии. Если вентилятор никак не реагирует, то прежде чем менять датчик, необходимо проверить работоспособность электродвигателя вентилятора. Для этого клеммы электродвигателя нужно подсоединить к контактам АКБ. Двигатель должен заработать. В случае отказа, придется устанавливать новый электромотор.
Если у вас в Калине перестал работать тот или иной электрический прибор — фары, ближний или дальний свет, прикуриватель, печка, поворотники, а также другие устройства, то нужно первым делом найти причину неработоспособности, в частности проверьте предохранители и реле в Ладе Калина.
Первым делом в электрических цепях проверяются предохранители, потому как они являются самым слабым местом цепи и обычно первыми выходят из строя. О том, какие предохранители за что отвечают в Ладе Калине, а также где стоят реле и как найти нужное, читайте далее.
Если вы не хотите попасть в неприятную ситуацию, когда из-за сгоревшего предохранителя отказывается работать тот или иной прибор, а целого под рукой нет, полезно взять за правило всегда возить с собой набор, состоящий из разных предохранителей.
Для Лады Калины можно купить подобный набор в любом автомагазине, продающем автозапчасти для отечественных автомобилей. Места он занимает совсем немного, зато польза от него в случае выхода из строя значительно сократит ваше время для устранения неисправности.
Блок реле и предохранителей
Предохранители в Ладе Калине расположены под приборной панелью, в блоке, который находится слева от руля. Чтобы до него добраться, нужно открыть крышку, в которую встроен выключатель света фар. Крышка на защёлках, если потянуть её за верхнюю часть на себя, она откроется и откинется вниз (нижняя её часть закреплена на оси).
F1 (10 А) — иммобилайзер, лампы и датчики приборной панели, фонарь заднего хода, поворотники.
- Если у вас перестала работать какая-либо «стрелка» на приборной панели, или перестала загораться одна или все контрольные лампы, проверьте этот предохранитель, а также сами датчики или лампы.
- Если при включении задней передачи не загорается задний белый свет, дело может быть также в этом предохранителе, либо в выключателе заднего хода.
- Выключатель заднего хода находится на коробке передач, чтобы его поменять, скорее всего понадобится снять защиту картера двигателя, чтобы добраться до него. Расположен с левой стороны по ходу движения на задней части коробки передач.
- Если не работают поворотники и этот предохранитель целый, проверьте также реле К5, ручку включения указателей поворотов, её разъём, а также лампы самих поворотников.
F2 (30 А) — электрические стеклоподъёмники.
- Если перестали работать стеклоподъёмники, проверьте этот предохранитель, а также реле К2.
- Если предохранитель и реле исправные, то может быть целый ряд причин. Для начала попробуйте нажать кнопку стеклоподъёмника и хлопнуть дверью.
- Если механизм «закусило» при поднятом положении стекла, это может помочь.
- Иначе нужно разбирать обшивку и смотреть на механизм. При разборе нужно проверить исправность шестерёнок и всех узлов стеклоподъёмника, включая щётки мотора.
- Также дело может быть в модуле электростеклоподъёмников. Он находится в левой задней двери, если с ним что-то не так, то скорее всего придётся менять этот модуль на рабочий.
F3 (10 А) — аварийная сигнализация.
- Если не работает «аварийка» и этот предохранитель исправен, проверьте реле К5.
- Если у вас зажглись левые или правые поворотники и постоянно горят, даже когда вы выключаете зажигание — это заводской брак. В этом случае необходима замена блока управления кузовной электроникой. Это можно сделать в официальных салонах.




